发烧论坛

注册

 

返回列表 «8788899091929394» / 111
发新话题 回复该主题

德恒矿铸声学产品(调音钉免费试用,P1目录/链接,P92高保真测评,... [复制链接]

查看: 2032852|回复: 1102
901#

[size=4][b]2014SIAV,上海展览中心东二馆5202[/b][/size]
[size=4][/size]
[size=4][b]今盛况空前,双休日更值得期待:[/b][/size]
[b][size=4][/size][/b]
[img]http://www.jdbbs.com/forum.php?mod=attachment&aid=NDkxODc0MXw5NDdmYWFlNnwxMzk3ODMwOTgzfDgyNTU3NnwzNzcwNjQw&nothumb=yes[/img]

[img]http://www.jdbbs.com/forum.php?mod=attachment&aid=NDkxODc0MnwzYzNmZjlmMXwxMzk3ODMwOTgzfDgyNTU3NnwzNzcwNjQw&nothumb=yes[/img]

[img]http://www.jdbbs.com/forum.php?mod=attachment&aid=NDkxODc0NHwyYmMwNWM5ZHwxMzk3ODMwOTgzfDgyNTU3NnwzNzcwNjQw&nothumb=yes[/img]
[b][size=4][/size][/b]

[b][size=4][/size][/b]
最后编辑deheng 最后编辑于 2014-04-18 22:32:33
“德恒之声”矿铸声学产品
http://bbs.hifi168.com/showtopic-202039.aspx
http://shop103755252.taobao.com/
敬请来电:13801685490 (微信同号)
QQ: 1427364331
TOP
902#

2014SIAV上海音响展,德恒非常荣幸能够提供脚钉/垫板/调声板等附件配套美国西湖音箱展厅。
附件配套西湖展厅3.JPG (, 下载次数:0)

jpg(2014/4/22 10:41:23 上传)

附件配套西湖展厅3.JPG

附件配套西湖展厅4.JPG (, 下载次数:0)

jpg(2014/4/22 10:41:23 上传)

附件配套西湖展厅4.JPG

最后编辑deheng 最后编辑于 2014-04-22 10:41:23
“德恒之声”矿铸声学产品
http://bbs.hifi168.com/showtopic-202039.aspx
http://shop103755252.taobao.com/
敬请来电:13801685490 (微信同号)
QQ: 1427364331
TOP
903#

回复 902# deheng 的帖子

分享一用家最新感受:

建筑声学解决混响时间,音质与片源质量,设备等都有关。

德恒的材料对音质的作用明显,还不是其它技术手段可取代的,是个创新!
“德恒之声”矿铸声学产品
http://bbs.hifi168.com/showtopic-202039.aspx
http://shop103755252.taobao.com/
敬请来电:13801685490 (微信同号)
QQ: 1427364331
TOP
904#

德恒垫板用家图片分享。
垫板用家.jpg (, 下载次数:1)

jpg(2014/5/8 9:14:43 上传)

垫板用家.jpg

“德恒之声”矿铸声学产品
http://bbs.hifi168.com/showtopic-202039.aspx
http://shop103755252.taobao.com/
敬请来电:13801685490 (微信同号)
QQ: 1427364331
TOP
905#

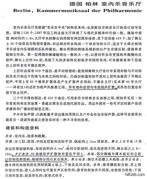
午间学习下:
柏林厅.jpg (, 下载次数:0)

jpg(2014/5/15 11:23:14 上传)

柏林厅.jpg

最后编辑deheng 最后编辑于 2014-05-15 11:23:14
“德恒之声”矿铸声学产品
http://bbs.hifi168.com/showtopic-202039.aspx
http://shop103755252.taobao.com/
敬请来电:13801685490 (微信同号)
QQ: 1427364331
TOP
906#

有感于上海大剧院的现场
昨晚上在大剧院听费城交响乐团音乐会。演奏的是莫扎特41和马勒第一交响曲,美国佬演奏莫扎特和加演巴赫的作品,还真的不行。回家后打开音响听了同一内容,自己的音响更像现场,大剧院改造后声音张力少了,有点喝粥的味道。
mmexport1401034144424.jpg (, 下载次数:0)

jpg(2014/5/27 12:22:32 上传)

mmexport1401034144424.jpg

mmexport1401049430031.jpg (, 下载次数:0)

jpg(2014/5/27 12:22:32 上传)

mmexport1401049430031.jpg

“德恒之声”矿铸声学产品
http://bbs.hifi168.com/showtopic-202039.aspx
http://shop103755252.taobao.com/
敬请来电:13801685490 (微信同号)
QQ: 1427364331
TOP
907#

回复 906# deheng 的帖子

水乡船歌,笛声舒展辽阔,非常秀美,仿佛自己置身于小船上,游览在青山绿水的江南水乡。碧波粼粼的画面,怜我心旷神怡,好不自在。沉醉之中,不知不觉小船驶入(姑苏行)。一幅晨雾依稀,楼台亭阁,小桥流水。一幅幅美景水墨舟青,亦如一蛊雨前清茗其沁人心脾。聆听着我的狗熊土豪如此逼真的效果。从选喇叭到箱体设计/调试,整整8个月了(上海三月,外地半年)。两个字,累苦。但很值得。请大家一起来分享,及验证,为了同乐和庆祝!
IMG_20140528_163429.jpg (, 下载次数:0)

jpg(2014/5/29 10:28:49 上传)

IMG_20140528_163429.jpg

IMG_20140528_211124.jpg (, 下载次数:0)

jpg(2014/5/29 10:28:49 上传)

IMG_20140528_211124.jpg

最后编辑deheng 最后编辑于 2014-05-29 10:28:49
“德恒之声”矿铸声学产品
http://bbs.hifi168.com/showtopic-202039.aspx
http://shop103755252.taobao.com/
敬请来电:13801685490 (微信同号)
QQ: 1427364331
TOP
908#

再来张垫板用家图。
垫板用家1.jpg (, 下载次数:0)

jpg(2014/6/9 15:42:19 上传)

垫板用家1.jpg

最后编辑deheng 最后编辑于 2014-06-09 15:42:19
“德恒之声”矿铸声学产品
http://bbs.hifi168.com/showtopic-202039.aspx
http://shop103755252.taobao.com/
敬请来电:13801685490 (微信同号)
QQ: 1427364331
TOP
909#

回复 908# deheng 的帖子

客厅党的空间也可以使用啦!

高度自由调节,面积自由组合。
可调节调声板1.JPG (, 下载次数:0)

jpg(2014/6/16 16:56:29 上传)

可调节调声板1.JPG

可调节调声板3.JPG (, 下载次数:0)

jpg(2014/6/16 16:56:29 上传)

可调节调声板3.JPG

“德恒之声”矿铸声学产品
http://bbs.hifi168.com/showtopic-202039.aspx
http://shop103755252.taobao.com/
敬请来电:13801685490 (微信同号)
QQ: 1427364331
TOP
910#

调音板帮助这个不规则的演奏空间带来了舞台表演的感觉!

音乐人直呼惊讶!
调音板在演奏现场.jpg (, 下载次数:1)

jpg(2014/6/23 12:45:04 上传)

调音板在演奏现场.jpg

调音板在演奏现场2.jpg (, 下载次数:0)

jpg(2014/6/23 12:45:04 上传)

调音板在演奏现场2.jpg

最后编辑deheng 最后编辑于 2014-06-23 12:45:04
“德恒之声”矿铸声学产品
http://bbs.hifi168.com/showtopic-202039.aspx
http://shop103755252.taobao.com/
敬请来电:13801685490 (微信同号)
QQ: 1427364331
TOP
发新话题 回复该主题