发烧论坛

注册

 

发新话题 回复该主题

仿麦景图输出变压器接受订做 [复制链接]

查看: 1707|回复: 3
1#
价格2500元一对,漏感0.5MH,谐振频率超过400KHZ,铁心EI114叠厚60,初级0.31漆包线双线并绕1136匝,铜阻62欧姆。次级0-4欧姆,0.55线82匝5根并联,铜阻0.31欧姆,4-8欧姆绕组0.27线38匝20根并联,铜阻0.14欧姆。灌封。保证开环低频-1db低于10Hz,高频就不用说了,看波形。
QQ:251533032,电话:13909951559,支付宝交易,测试结果不符,无条件退货,往返运费我承担。
波形如下:
1.jpg (, 下载次数:196)

jpg(2009/1/3 19:40:37 上传)

1.jpg

2.jpg (, 下载次数:194)

jpg(2009/1/3 19:40:37 上传)

2.jpg

3.jpg (, 下载次数:192)

jpg(2009/1/3 19:40:37 上传)

3.jpg

分享 转发
TOP
2#

这么好的牛,顶一个~
TOP
3#

想要有优惠吗?
TOP
4#

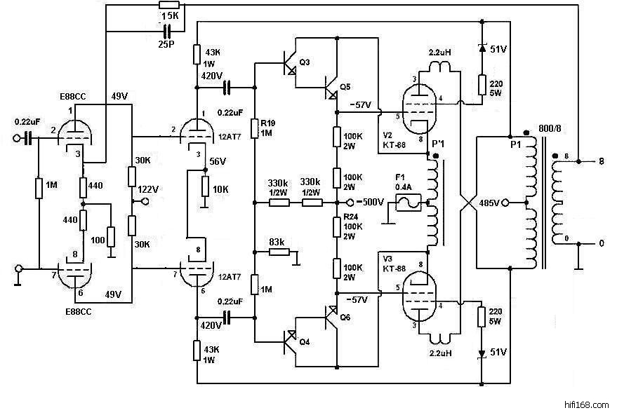
上机实测,频响(8欧姆输出10V,正弦波),-1db:5.4HZ-57KHZ,-3db:105K。20HZ(0db),20KHZ(-0.1db)。由于相移少,高频失真相对1KHZ没有升高多少。1V--1KHZ的失真是0.07%,20K是0.09%。以下是波形和实测电路(负反馈9db):
DSC03825.JPG (, 下载次数:93)

jpg(2009/1/17 21:43:42 上传)

DSC03825.JPG

DSC03826.JPG (, 下载次数:95)

jpg(2009/1/17 21:43:42 上传)

DSC03826.JPG

DSC03827.JPG (, 下载次数:95)

jpg(2009/1/17 21:43:42 上传)

DSC03827.JPG

DSC03828.JPG (, 下载次数:93)

jpg(2009/1/17 21:43:42 上传)

DSC03828.JPG

DSC03829.JPG (, 下载次数:92)

jpg(2009/1/17 21:43:42 上传)

DSC03829.JPG

实做2.JPG (, 下载次数:102)

jpg(2009/1/17 21:43:42 上传)

实做2.JPG

TOP
发新话题 回复该主题