发烧论坛

注册

 

发新话题 回复该主题

去年夏天diy的功放 [复制链接]

查看: 4729|回复: 9
1#
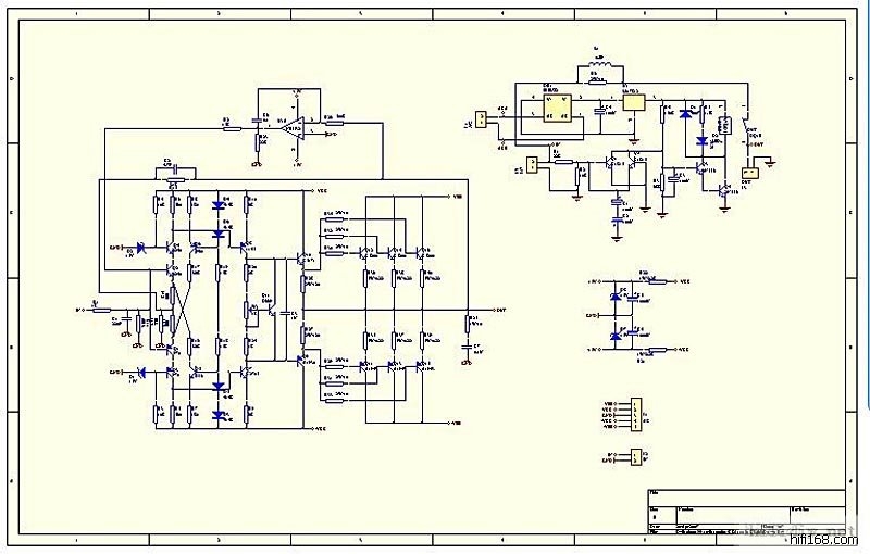
去年夏天diy的功放,金嗓子仿P1000的,大伙看看!
1.jpg (, 下载次数:47)

线路图(2008/4/25 9:05:36 上传)

1.jpg

2.jpg (, 下载次数:44)

最初设想(2008/4/25 9:05:36 上传)

2.jpg

3.jpg (, 下载次数:45)

当初的想法是把一块板上的3858和另一块板上的1494固定在同一散热器上(2008/4/25 9:05:36 上传)

3.jpg

4.jpg (, 下载次数:46)

初步改动后的电源,此时机器已经开声(2008/4/25 9:05:36 上传)

4.jpg

5.jpg (, 下载次数:44)

最初模拟结构,变压器为代用品,当时变压器未到位(2008/4/25 9:05:36 上传)

5.jpg

6.jpg (, 下载次数:41)

基本成形的机器,其中电源改动较大,电压放大级已经采用丽特的电源板,环牛换成R牛(2008/4/25 9:05:36 上传)

6.jpg

7.jpg (, 下载次数:45)

其中电源改动较大,电压放大级已经采用丽特的电源板(2008/4/25 9:05:36 上传)

7.jpg

8.jpg (, 下载次数:41)

改用更大的散热器,一块板子一个散热器,且保护板也一同安装(2008/4/25 9:05:36 上传)

8.jpg

9.jpg (, 下载次数:43)

进一步成熟的结构(2008/4/25 9:05:36 上传)

9.jpg

分享 转发
TOP
2#

去年夏天diy的功放

风机散热系统
11.jpg (, 下载次数:43)

加装了风机散热系统(2008/4/25 9:07:54 上传)

11.jpg

16.jpg (, 下载次数:38)

jpg(2008/4/25 9:10:17 上传)

16.jpg

最后编辑wzh95002 最后编辑于 2008-04-25 09:10:17
TOP
3#

回复: 去年夏天diy的功放

机器属于甲类放大,因为散热器小了一点,所以加了风扇。滤波电容每路24000微法,利用了以前的一个专业功放机壳,里面空间不够了,所以也没法加滤波电容的容量。每对管的静态电流约130mA。起先为了省事,我选择的是交流220V的轴流风机,但后来发现噪音实在无法忍受,所以,另外购买了直流12V的风机,加了独立的整流电路,使用次级为12V的20W变压器,用7808稳压至8V供风机使用。同时,在散热器上安装了摄氏50度的温度继电器。当散热器温度达到50度时,风机自动启动。通过这样的手段,功放在工作时几乎听不到噪声。
TOP
4#

回复:去年夏天diy的功放

好样的,支持!
TOP
5#

回复: 去年夏天diy的功放

原帖由 gdhzdym2 于 2008-4-25 10:15:00 发表
好样的,支持!


就是有点乱.声音怎样?
TOP
6#

回复:去年夏天diy的功放

声音相当不错
TOP
7#

回复: 去年夏天diy的功放

应该好好啦...
TOP
8#

回复:去年夏天diy的功放

该用户帖子内容已被屏蔽
TOP
9#

回复:去年夏天diy的功放

这样的帖子是要顶的,请问LZ花了几米?
最后编辑niuniu 最后编辑于 2008-04-26 15:09:12
TOP
10#

回复:去年夏天diy的功放

夏天正好检验散热;P
TOP
发新话题 回复该主题