发烧论坛

注册

 

发新话题 回复该主题

醉在春风中——DIY仿高文功放 [复制链接]

查看: 14448|回复: 52
1#
图片图片
001.jpg (, 下载次数:18)

jpg(2009/4/26 13:41:10 上传)

001.jpg

002.jpg (, 下载次数:11)

jpg(2009/4/26 13:41:10 上传)

002.jpg

003.jpg (, 下载次数:13)

jpg(2009/4/26 13:41:10 上传)

003.jpg

最后编辑卖油翁1 最后编辑于 2009-04-26 13:41:10
分享 转发
老夫老矣!!
TOP
2#

图片图片
004.jpg (, 下载次数:11)

jpg(2009/4/26 13:47:32 上传)

004.jpg

005.jpg (, 下载次数:9)

jpg(2009/4/26 13:47:32 上传)

005.jpg

006.jpg (, 下载次数:10)

jpg(2009/4/26 13:47:32 上传)

006.jpg

老夫老矣!!
TOP
3#

论坛速度不是一般的慢,再来
007.jpg (, 下载次数:11)

jpg(2009/4/26 13:55:51 上传)

007.jpg

008.jpg (, 下载次数:10)

jpg(2009/4/26 13:55:51 上传)

008.jpg

009.jpg (, 下载次数:10)

jpg(2009/4/26 13:55:51 上传)

009.jpg

010.jpg (, 下载次数:10)

jpg(2009/4/26 13:55:51 上传)

010.jpg

老夫老矣!!
TOP
4#

安装散热
011.jpg (, 下载次数:9)

jpg(2009/4/26 14:02:06 上传)

011.jpg

012.jpg (, 下载次数:6)

jpg(2009/4/26 14:02:06 上传)

012.jpg

013.jpg (, 下载次数:10)

jpg(2009/4/26 14:02:06 上传)

013.jpg

014.jpg (, 下载次数:7)

jpg(2009/4/26 14:02:06 上传)

014.jpg

老夫老矣!!
TOP
5#

装机箱
老夫老矣!!
TOP
6#

装机箱
DSC02567.jpg (, 下载次数:9)

jpg(2009/4/26 14:06:38 上传)

DSC02567.jpg

DSC02568.jpg (, 下载次数:10)

jpg(2009/4/26 14:06:38 上传)

DSC02568.jpg

DSC02569.jpg (, 下载次数:8)

jpg(2009/4/26 14:06:38 上传)

DSC02569.jpg

DSC02570.jpg (, 下载次数:8)

jpg(2009/4/26 14:06:38 上传)

DSC02570.jpg

老夫老矣!!
TOP
7#

开声
DSC02571.jpg (, 下载次数:11)

jpg(2009/4/26 14:16:42 上传)

DSC02571.jpg

DSC02572.jpg (, 下载次数:7)

jpg(2009/4/26 14:16:42 上传)

DSC02572.jpg

DSC02573.jpg (, 下载次数:9)

jpg(2009/4/26 14:16:42 上传)

DSC02573.jpg

DSC02574.jpg (, 下载次数:5)

jpg(2009/4/26 14:16:42 上传)

DSC02574.jpg

DSC02575.jpg (, 下载次数:6)

jpg(2009/4/26 14:16:42 上传)

DSC02575.jpg

老夫老矣!!
TOP
8#

呵呵,李兄好!!冇字是如何打出来的?
老夫老矣!!
TOP
9#

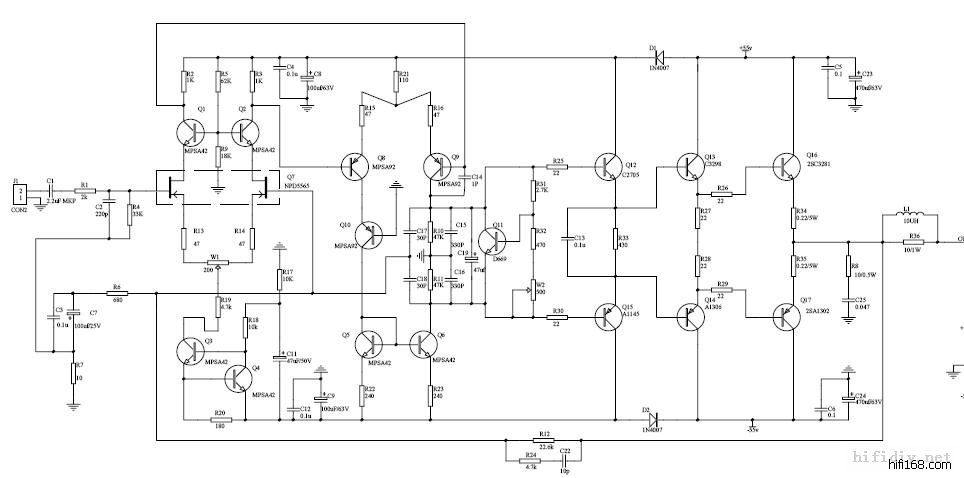
龙兄,电路如下:
G.jpg (, 下载次数:11)

jpg(2009/4/26 14:22:51 上传)

G.jpg

老夫老矣!!
TOP
发新话题 回复该主题