发烧论坛

注册

 

返回列表 «56789101112» / 15
发新话题 回复该主题

塑造不一样的空间,空间声学调整道具 (从平面到腔体!P13相控调... [复制链接]

查看: 92343|回复: 143
81#

移动社交媒体大行其道,闲暇还请多聆听音乐,跟着旋律放轻松下,哈哈!
“德恒之声”矿铸声学产品
http://bbs.hifi168.com/showtopic-202039.aspx
http://shop103755252.taobao.com/
敬请来电:13801685490 (微信同号)
QQ: 1427364331
TOP
82#

回复 80# deheng 的帖子

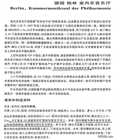
午间学习下:
柏林厅.jpg (, 下载次数:0)

jpg(2014/5/14 11:07:42 上传)

柏林厅.jpg

最后编辑deheng 最后编辑于 2014-05-14 11:07:42
“德恒之声”矿铸声学产品
http://bbs.hifi168.com/showtopic-202039.aspx
http://shop103755252.taobao.com/
敬请来电:13801685490 (微信同号)
QQ: 1427364331
TOP
83#

德恒矿铸调声板走在正确的道路上,音乐厅的首选材料正逐步被引入家庭的空间处理中来。
“德恒之声”矿铸声学产品
http://bbs.hifi168.com/showtopic-202039.aspx
http://shop103755252.taobao.com/
敬请来电:13801685490 (微信同号)
QQ: 1427364331
TOP
84#

好活动,一如既往地支持!

5月24日(周六)
木星三重奏的青年演奏家们将继续他们的音乐之旅,让我们一起跟随他们的脚步,去感受浪漫主义音乐的多彩与自由。​​​

木星三重奏系列专场三:浪漫主义

小提琴:田博阳 ​
单簧管:周祺炜  ​
钢琴:王奕璇  ​
主持:高翔​ ​

【曲目介绍】​
舒伯特歌曲三首​
《鳟鱼》(改编:廖骅)​
《小夜曲》(改编:赵震宇)​
《野玫瑰》(改编:鲍峰)​
舒曼浪漫曲三首​
勃拉姆斯匈牙利舞曲三首​
No.1(改编:鲍峰)​
No.11(改编:廖骅)​
No.5(改编:赵震宇)​
李斯特匈牙利狂想曲No.2(改编:高翔)​
​​
演出曲目以当天为准​ ​---​坐席有限,预约从速!​ ​
预约热线:021-56479358​
时间:14:00-15:00(13:30开始入场)​
票价:10元(免费提供茶饮)​
地址:虹口区辽宁路46号D栋​        
(国家音乐产业基地园区)​
交通:地铁4号线、10号线海伦路站2号口​​
最后编辑deheng 最后编辑于 2014-05-22 12:24:16
“德恒之声”矿铸声学产品
http://bbs.hifi168.com/showtopic-202039.aspx
http://shop103755252.taobao.com/
敬请来电:13801685490 (微信同号)
QQ: 1427364331
TOP
85#

有感于上海大剧院的现场

昨晚上在大剧院听费城交响乐团音乐会。演奏的是莫扎特41和马勒第一交响曲,美国佬演奏莫扎特和加演巴赫的作品,还真的不行。回家后打开音响听了同一内容,自己的音响更像现场,大剧院改造后声音张力少了,有点喝粥的味道。
SGT0525费城.jpg (, 下载次数:0)

jpg(2014/5/26 9:47:41 上传)

SGT0525费城.jpg

SGT0525票.jpg (, 下载次数:1)

jpg(2014/5/26 9:47:41 上传)

SGT0525票.jpg

“德恒之声”矿铸声学产品
http://bbs.hifi168.com/showtopic-202039.aspx
http://shop103755252.taobao.com/
敬请来电:13801685490 (微信同号)
QQ: 1427364331
TOP
86#

水乡船歌,笛声舒展辽阔,非常秀美,仿佛自己置身于小船上,游览在青山绿水的江南水乡。碧波粼粼的画面,怜我心旷神怡,好不自在。沉醉之中,不知不觉小船驶入(姑苏行)。一幅晨雾依稀,楼台亭阁,小桥流水。一幅幅美景水墨舟青,亦如一蛊雨前清茗其沁人心脾。聆听着我的狗熊土豪如此逼真的效果。从选喇叭到箱体设计/调试,整整8个月了(上海三月,外地半年)。两个字,累苦。但很值得。请大家一起来分享,及验证,为了同乐和庆祝!
IMG_20140528_163429.jpg (, 下载次数:0)

jpg(2014/5/29 10:01:12 上传)

IMG_20140528_163429.jpg

IMG_20140528_211124.jpg (, 下载次数:1)

jpg(2014/5/29 10:01:12 上传)

IMG_20140528_211124.jpg

最后编辑deheng 最后编辑于 2014-05-29 10:01:12
“德恒之声”矿铸声学产品
http://bbs.hifi168.com/showtopic-202039.aspx
http://shop103755252.taobao.com/
敬请来电:13801685490 (微信同号)
QQ: 1427364331
TOP
87#

回复 86# deheng 的帖子

有意来感受德恒声学空间及材料魅力的,敬请预约(021-62176235),我们位于上海市静安区,谢谢!
“德恒之声”矿铸声学产品
http://bbs.hifi168.com/showtopic-202039.aspx
http://shop103755252.taobao.com/
敬请来电:13801685490 (微信同号)
QQ: 1427364331
TOP
88#

回复 87# deheng 的帖子

客厅党的空间也可以使用啦!

高度自由调节,面积自由组合。
可调节调声板1.JPG (, 下载次数:1)

jpg(2014/6/16 16:52:04 上传)

可调节调声板1.JPG

可调节调声板3.JPG (, 下载次数:0)

jpg(2014/6/16 16:52:04 上传)

可调节调声板3.JPG

最后编辑deheng 最后编辑于 2014-06-16 16:52:04
“德恒之声”矿铸声学产品
http://bbs.hifi168.com/showtopic-202039.aspx
http://shop103755252.taobao.com/
敬请来电:13801685490 (微信同号)
QQ: 1427364331
TOP
89#

调音板帮助这个不规则的演奏空间带来了舞台表演的感觉!

音乐人直呼惊讶!
调音板在演奏现场.jpg (, 下载次数:0)

jpg(2014/6/23 11:39:46 上传)

调音板在演奏现场.jpg

调音板在演奏现场2.jpg (, 下载次数:0)

jpg(2014/6/23 11:39:46 上传)

调音板在演奏现场2.jpg

“德恒之声”矿铸声学产品
http://bbs.hifi168.com/showtopic-202039.aspx
http://shop103755252.taobao.com/
敬请来电:13801685490 (微信同号)
QQ: 1427364331
TOP
90#

2014.07 总第244期<<高保真音响>>德恒脚钉测评P75




最后编辑deheng 最后编辑于 2014-07-08 10:25:49
“德恒之声”矿铸声学产品
http://bbs.hifi168.com/showtopic-202039.aspx
http://shop103755252.taobao.com/
敬请来电:13801685490 (微信同号)
QQ: 1427364331
TOP
发新话题 回复该主题