发烧论坛

注册

 

返回列表 12345678» / 53
发新话题 回复该主题

正本清源,止于至善----DIY顶开PHILIPS CDM4 Transport转盘 [复制链接]

查看: 617055|回复: 528
11#

我始终喜欢顶开式CD机多于出入仓式,原因是顶开式避震好、结构坚固、无齿轮损坏风险,而且有用碟镇校调声音的机会,而出入仓式就无这些优点,还有噪声大、齿轮易坏的毛病。


这次选择的是“浩然”的避震系统。
DSC04136.jpg (, 下载次数:9)

jpg(2011/9/7 15:27:52 上传)

DSC04136.jpg

DSC04139.jpg (, 下载次数:4)

jpg(2011/9/7 15:27:52 上传)

DSC04139.jpg

DSC04149.jpg (, 下载次数:1)

jpg(2011/9/7 15:27:52 上传)

DSC04149.jpg

最后编辑卖油翁1 最后编辑于 2011-09-07 15:29:14
老夫老矣!!
TOP
12#

回复 9# liss 的帖子

有空上图看看你的全套?
老夫老矣!!
TOP
13#

回复 10# 凡曲 的帖子

原来曲兄常在这里啊?!
老夫老矣!!
TOP
14#

把牛关进牛棚吧
最后编辑yavis 最后编辑于 2011-09-07 16:24:19
除却西电不是线!http://shop34851791.taobao.com/
TOP
15#

质量好的牛不用关进,装机箱就行了
老夫老矣!!
TOP
16#

一台需要多少大洋?
除却西电不是线!http://shop34851791.taobao.com/
TOP
17#

回复 16# yavis 的帖子

3K多
老夫老矣!!
TOP
18#

回复 16# yavis 的帖子

开始画图了,采用电源与主板分离的方式,主要是方便调试。第一版当时考虑兼容CDM9。
M4-111.jpg (, 下载次数:2)

jpg(2011/9/7 17:02:31 上传)

M4-111.jpg

113.jpg (, 下载次数:2)

jpg(2011/9/7 17:02:31 上传)

113.jpg

最后编辑卖油翁1 最后编辑于 2011-09-07 17:02:31
老夫老矣!!
TOP
19#

哪家的套件?
TOP
20#

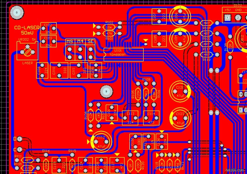
CDM4好不好声,关键在于布线等方面。有些机子不好声,与板子太薄、铜箔太薄、走线过细、直角走线有关,本设计统统预予以克服!
114.jpg (, 下载次数:0)

jpg(2011/9/7 17:08:22 上传)

114.jpg

老夫老矣!!
TOP
发新话题 回复该主题