发烧论坛

注册

 

返回列表 «23456789» / 25
发新话题 回复该主题

我的BI-AMP之路(电子分频缓慢进行中) [复制链接]

查看: 120359|回复: 243
51#

回复 50# wm711130 的帖子

711130是对的,图是网上抄的,是我大意了,谢兄台指正.
TOP
52#

原帖由 szlghyj 于 2011-8-31 23:24:00 发表
711130是对的,图是网上抄的,是我大意了,谢兄台指正.

我花了一个上午的时间,改了一下图:请看
TOP
53#

回复 52# szlghyj 的帖子

这是正确的接线图,楼主辛苦了.
TOP
54#

回复 53# wm711130 的帖子

不客气,我应该做的,兄弟的系统令人妒忌。哈哈!现在玩电分吗?
TOP
55#

原帖由 szlghyj 于 2011-9-1 13:19:00 发表
不客气,我应该做的,兄弟的系统令人妒忌。哈哈!现在玩电分吗?

过奖了. 三年前曾经玩过JBL4348的两路电分,用一台金嗓子的F15L,CELLO 1MO前级, 两台金嗓子后级分推高低两路.
现在的TAD2402玩的原装分频.
TOP
56#

双扩大机调理技巧II (转载)
转载自台湾「音响论坛」149期音响知识进阶文章- http://audioart.audionet.com.tw/149/08.htm

之前『双扩大机调理技巧I』的内容,主要是对双扩大机的使用方式,以技术的观点加以说明,让读者们可以先就理论上加以了解。  在了解理论后,为了要让读者更深入且清楚地了解「双扩大机疗法」的成效,又将「双扩大机调理」的实做过程纪录下来,供给对「双扩大机疗法」有兴趣的读者作为参考。

事前需要准备的工具
要享受「双扩大机疗法」的乐趣,对于器材本身的条件,也有着部分的要求。  为了怕引起震荡的情形,前级扩大机必须要有二组输出功能,且内部非为直接并联的方式。  虽然这已经在上篇中提过,但还是要再次地提醒读者们,请特注意到这点。  这次所使用的器材,讯源部份为Pioneer DV-S9 DVD/CD唱盘;前级扩大机为陈运双先生所设计,这部电源分离式的前级扩大机,本刊曾于79、80二期中介绍过;后级扩大机部份则为Accoustic Art Amp-Ⅱ后级扩大机,与Clayton Audio单声道与立体声版本的后级扩大机各一部;喇叭则是使用了mbl 300D。  在所需的工具方面,则需要准备「讯号产生器」、电表与「示波器」。  不过,由于「讯号产生器」这项仪器,一般音响迷并不会有,所以可以用包含单一频率的CD片取代,使用时重覆播放即可。

先以相同的扩大机驱动
首先以Clayton Audio的二部后级扩大机,分别连接mbl 300D的高低音端子。  要事先说明的是,Clayton Audio的二台后级扩大机虽然一台为Mono版,而另一台为Stereo版本,但二台线路的基本架构相同,增益(Gain)也相同,所以将之视为二台「相同」的后级作Bi-Amp。  连接后,以讯号产生器输入300Hz的信号,再以电表测量喇叭线高低音端负载前与负载后(接上喇叭端子 前后)输出电压有无不同。  通常负责驱动低音单体的扩大机,因负载较高音扩大机来得大,所以输出电压会较高音部份来得低,这样的情形在部分驱动力不足的扩大机身上,会显得尤其的严重。  实际量测后,负责驱动高、低音间的扩大机便产生些许的差异,但由于二者的输出电压差异并不大,所以并未刻意地加以调整。  整体的听感与先前以一台后级驱动 做比较,发声更为轻松余裕,前后、左右的音场也更加开阔,显出正面提升的效果。

以不同的扩大机上场
在「双扩大机调理技巧」中,使用二部相同的扩大机做驱动,是属于比较简单且省事的方式。  若是要想得到更高的音质享受,就必须准备二台不同需求的后级扩大机,再以音质取胜的后级推中高音,以驱动力或大功率的后级推低音。  这样的「双扩大机疗法」,比起单纯以二台相同后级作驱动时,所需测量的程序会复杂许多。  首先,要确定二部后级的输入阻抗。  这是因为若二部后级间的输入阻抗相距过大,在这样的情形下使用「双扩大机疗法」,因电流会往较低阻抗的地区流动,所以会使得拥有较高输入阻抗的一方电流量减少,造成所负责驱动的单体毫无声音或极小声。  若不愿改变后级的组成份子,要解决这样的情形,就必须在有较低输入阻抗的后级前,串入一台缓冲前级(Buffer Preamp),使二台后级的输入阻抗差距不会过大。  相反的,若一开始测量时,二部后级间的输入阻抗差距不大,便可以省去上述这些麻烦的动作。  通常,输入阻抗的多少,在器材的规格表上皆有详细的记载,只要在使用前查阅即可;若是不知道输入阻抗的数值,可将讯号线连接至后级扩大机的输入端,再将电表开至电阻档量测讯号线端,便可得到输入阻抗的值。  虽然这个数值并不是最精确的数字,但因误差值很小,所以可以作为参考之用。

测量后级增益
解决了输入阻抗的问题后,接下来必须量测出二台扩大机的增益值。  测量增益的方式,先利用「讯号产生器」输出一个固定频率的讯号,再以电表量测后级喇叭线端子的输出电压值,为方便计算的缘故,我们调整前级的音量旋纽,使得输出电压为1V。  固定输出电压后,再回头以电表测量前级讯号输出端的电压值,得出数值后,将后级的电压除以前级的输出电压,便可以得出后级的增益值为多少。  以Accoustic Art AmpⅡ为例,后级的输出电压为1V,前级的输出端电压为57mV,相除之后便得到Accoutic Art Amp-Ⅱ的增益为17.5。  再以同样的方式,也可以计算出Clayton Audio后级的增益为22.6。

相位的确定
阻抗匹配、测量增益值完成后,还要确认二部后级的相位。  将讯号输入后级扩大机后,再将扩大机喇叭端子 与「示波器」的输入端连结,「示波器」便能显示出二部后级的波形,后级是否同相位,便一目了然。  若是后级间有反相的情行,试听时将其中一部后级喇叭线正负端反接,便可以解决。  由于这次的实作,陈运双先生有携带「示波器」,所以使得测试相位的工作,显得非常的简单,若是音响迷没有这项设备,可利用某些的测试CD(如Stereophile等,上篇有介绍)中的相位测试功能,也可以检测出相位。

整合后级的增益值
在使用二部不同后级时,通常的情况下增益都不会相同,这时就必须在其中一部扩大机前,串上可变电阻或加上一部前级连接(主动或被动均可) ,作为调整之用;这也是本刊刘总编每次提到「双扩大机疗法」时,都会强调其中一部扩大机要带有音量控制的原因。

将Clayton Audio后级扩大机前加上一部Buffer前级后,再以「示波器」比较二台后级的波形,并慢慢调整Buffer前级的音量,使二台后级的波形重叠。  取下「示波器」将讯号线重新连接后,还不能马上进行聆听,必须再以电表测量二组喇叭线的电压,将二部后级的输出电压调整至同数值。  因低音单体对后级会有较大的负担,所以要再次测量负载后的电压。  以这次实作的情况为例,将喇叭线的电压调整至0.716mV后,加上负载再次测量,便发现Amp-Ⅱ的电压降低,所以便再次地调整Buffer前级的音量。  为了顾及大动态时,负责驱动低音的后级,因负载增大造成电压值降低,出现声音不平衡的情况,所以调整Buffer前级音量时,刻意的将电压增大至0.719mV。  上述调整的方法,也可以做为使用「双扩大机疗法」时的一个调音手段,因使用者可以视空间状况,如低音、高音太多或不足时,进行增加或衰减的工作。

  声音表现全面提升
经过了一长串繁复的调整过程,终于可以进入验收成果的阶段。  进行实作「双扩大机调理技巧」当天,除了「音响论坛」编辑部同仁外,还有本刊顾问刘仁阳先生与陈运双先生二位爱好音响的同事一同参与,试听的软体有细川凌子「For Mr. Wonderful」专辑、Telarc的「秋夜吟」、Joen Baez In Concert、安塞美指挥「法雅三角帽」、发烧测试片「Bass Power」与Chesky的十周年纪念精选集等。  以「双扩大机」驱动时,听感上最大的差别,首先便是声音变得很轻松而且余裕,声音听起来非常的舒服;除此之外,音场的变化也非常明显,宽度与深度的增加,轻易的就营造出大的场面;各个发声体的线条清楚而凝聚,连带着让人感到乐器与乐器、演唱者间的分离感与浮凸感也更为显明。  高、低频二端的延伸,也因使用「双扩大机疗法」,而获得了更佳的表现;低频的弹性、冲击力,高频的透明度,也比以一台Accoutic Amp-Ⅱ或Clayton驱动时,有着很大地改善。

在聆听过「双扩大机调理技巧」的成果后,刘仁阳顾问也提出「双扩大机疗法」要注意二部扩大机间搭配的问题。  虽然使用这样的接法,可以让声音获得大幅度的改善,但搭配的问题仍然须要强调,这是准备以「双扩大机调理技巧」整治系统的发烧友,所必须多加留心的地方。

这次参与「双扩大机调理技巧」实作的人,都已清处地了解到它的优点;本刊的刘总编也一再的强调,遇上不好「搞定」的怪兽级喇叭,以双扩大机驱动,绝对是个好方法;陈运双先生以「双扩大机调理技巧」,让许多发烧友的家中,得到前所未有的好声。  已有这么多的人享受到「双扩大机调理技巧」的好处,若家中的硬体条件符合,就请您赶紧起身动手,亲自体验「双扩大机调理技巧」的妙处吧!
TOP
57#

原帖由 korg 于 2011-8-31 15:02:00 发表
"LS22是全平衡的,就等于有四个单声道"

不知道这个理论从何而来 搞清楚什么叫立体声.


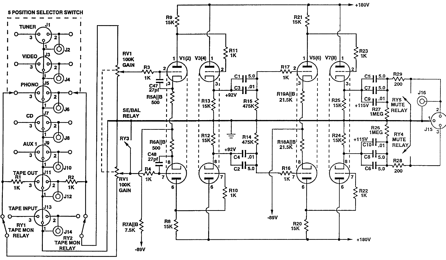
为慎重起见,我这几天又在网上搜了下,找到了ARC  LS-22的电路认真看了一下,我的理解应该没错啊!
这是一个声道的电路
最后编辑szlghyj 最后编辑于 2011-09-09 11:32:42
TOP
58#

TOP
59#

玩电子分音一直是我的梦想,原因是听过分音的系统,一生都不能忘记.

请问楼主,你的工程进行的如何了?我觉得BI-AMP的意义不大,干脆直接上电子分音好过.
TOP
60#

原帖由 jacky70 于 2011-9-9 18:31:00 发表
玩电子分音一直是我的梦想,原因是听过分音的系统,一生都不能忘记.

请问楼主,你的工程进行的如何了?我觉得BI-AMP的意义不大,干脆直接上电子分音好过.

见到兄弟回帖我惊喜,又多一位同好了,证明我还不至于太另类,我一直是想找ARC的EC-3胆电子分频,就是找不到,现在我打算自己焊一台胆电子分频,看行不行,我从没有焊过机,不知难度有多大,这几天在网上买了些材料。等天气凉些动手,不管成不成功,到时向各位更新报告。
TOP
发新话题 回复该主题