发烧论坛

注册

 

发新话题 回复该主题

关于XLR转RCA接法探讨 [复制链接]

查看: 17290|回复: 58
1#
关于XLR转RCA的具体接法,有两种说法:1)XLR端,1地2正3负,RCA端2正1+3负;2)XLR端,1不接,2正,3负, RCA端:2正,1+3负。
请问到底应该哪种接法正确?谢谢!
最后编辑jacky70 最后编辑于 2009-05-15 15:12:12
分享 转发
TOP
2#

1。。。。。。
毋意、毋比、毋固、毋我。
TOP
3#

还有建议如此接法:XLR端1地2正3不接,RCA端1+3负2正,这样的接法是否正确?

另外XLR端如何用电表测出2,3 谁是热端,谁是冷端?
TOP
4#

2、3是对称的,一般2被指定为热端
转换接法要有地相连,不用的那端接地,至于在那个端子处,要看你线、设备接地的具体情况,以噪音最小为准
毋意、毋比、毋固、毋我。
TOP
5#

若系统同时有XLR 及RCA输出, XLR转成RCA是否会更好? 也想知道.
TOP
6#

还有一种说法是:XLR端1地,2热,3不接。ARC端1负2正3不接,到底哪种接法是正确的?
TOP
7#

原帖由 不学有术 于 2009-5-14 15:28:00 发表
2、3是对称的,一般2被指定为热端
转换接法要有地相连,不用的那端接地,至于在那个端子处,要看你线、设备接地的具体情况,以噪音最小为准

哪一端叫做不用的那端接地?
TOP
8#

原帖由 jacky70 于 2009-5-14 16:10:00 发表
还有一种说法是:XLR端1地,2热,3不接。ARC端1负2正3不接,到底哪种接法是正确的?

如果xlr是输出还可,xlr是输入端如果这样有可能有噪音
至于圆机器上的多种口里面已经有正确的转换,没必要自己转。要平衡系统就要真平衡
毋意、毋比、毋固、毋我。
TOP
9#

回复 7# jacky70 的帖子

平衡式相当于两个普通放大器桥接分别放大正反相,接不平衡设备只用其一半(或用热-地;或用冷-地)
毋意、毋比、毋固、毋我。
TOP
10#

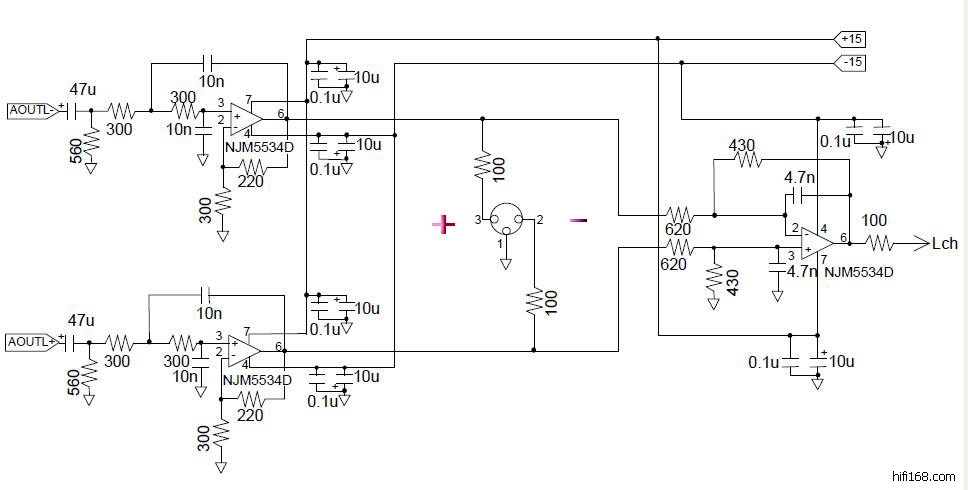
.

看图,常规解码器输出部分。

.
x1.jpg (, 下载次数:6)

jpg(2009/5/14 16:54:58 上传)

x1.jpg

x2.jpg (, 下载次数:6)

jpg(2009/5/14 16:54:58 上传)

x2.jpg

TOP
发新话题 回复该主题