发烧论坛

注册

 

返回列表 «23456789 / 9
发新话题 回复该主题

简单易做的SHURE-M65唱放與老爺LP12 [复制链接]

查看: 26420|回复: 85
71#

回复:简单易做的SHURE-M65唱放與老爺LP12

我是用去靜电槍除靜电的。
TOP
72#

回复:简单易做的SHURE-M65唱放與老爺LP12

见到网上卖的广告:
″黑膠護理三寶:
唱片專用清潔劑(01),手洗、機洗兩用,$118/ 350ml。
唱片中和靜電劑(02),$98/120ml。
唱片抗靜電劑(03),$98/120ml。″

有机会再试试看。
oja_04.jpg (, 下载次数:55)

jpg(2007/7/31 23:42:08 上传)

oja_04.jpg

最后编辑cpyip 最后编辑于 2007-07-31 23:43:40
TOP
73#

回复:简单易做的SHURE-M65唱放與老爺LP12

進一步想玩玩mc放大,先看看人家做的:
MC1.jpg (, 下载次数:68)

jpg(2007/8/1 11:44:11 上传)

MC1.jpg

MC2.jpg (, 下载次数:46)

jpg(2007/8/1 11:44:11 上传)

MC2.jpg

TOP
74#

回复:简单易做的SHURE-M65唱放與老爺LP12

好玩意!!!
另一个出黑胶的帖子:
http://bbs.hifi168.com/bbs/showtopic-231849.aspx
TOP
75#

回复:简单易做的SHURE-M65唱放與老爺LP12

这升压牛的素质要求高啊
有参数吗
TOP
76#

回复:简单易做的SHURE-M65唱放與老爺LP12

我有对UTC A11,听网上朋友玩过,說不错,实践一下吧。
TOP
77#

回复: 简单易做的SHURE-M65唱放與老爺LP12

原帖由 cpyip 于 2007-7-30 16:11:00 发表
我是用去靜电槍除靜电的。

上照片:
照片 130.jpg (, 下载次数:63)

jpg(2007/8/2 9:31:29 上传)

照片 130.jpg

照片 131.jpg (, 下载次数:36)

jpg(2007/8/2 9:32:22 上传)

照片 131.jpg

最后编辑cpyip 最后编辑于 2007-08-02 09:32:22
TOP
78#

和牛前級的匹配

试了两种线路,1线络加多只1:1牛及1UF电容,试试一直不太满意。后改成2錢络,加电容1UF及470欧电阻:细致动人,彼满意。。。
TOP
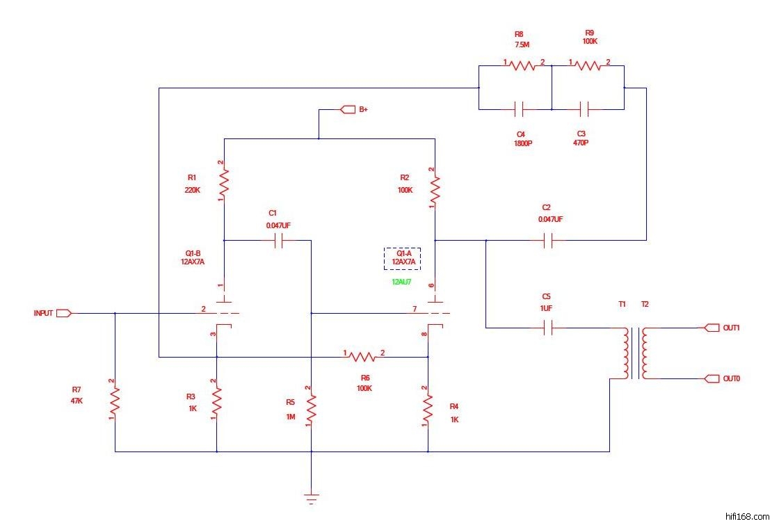
79#

和牛前級的匹配

线路如下
riaa1.JPG (, 下载次数:9)

jpg(2007/8/3 18:17:10 上传)

riaa1.JPG

riaa2.JPG (, 下载次数:62)

jpg(2007/8/3 18:17:10 上传)

riaa2.JPG

最后编辑cpyip 最后编辑于 2007-08-03 18:17:10
TOP
80#

回复:简单易做的SHURE-M65唱放與老爺LP12

MC頭與牛
在网上看到的,整理一下。我自己也剛剛接触,接下來要实戰一下了,驗証一下這公式。
其中,MC為唱头的阻抗,P1初級电阻,S1次級电阻,RATE為變比,RX為應施加的电阻。R2=47k為RIAA輸入电阻。
mc.JPG (, 下载次数:18)

整理出來的(2007/8/10 13:47:46 上传)

mc.JPG

mccartsetup.jpg (, 下载次数:69)

原圖(2007/8/10 13:47:46 上传)

mccartsetup.jpg

TOP
发新话题 回复该主题