发烧论坛

注册

 

返回列表 «7576777879808182» / 87
发新话题 回复该主题

大力甲类石后:恶念缠身,风云再起! [复制链接]

查看: 220703|回复: 869
781#

回复: 大力甲类石后:恶念缠身,风云再起!

原帖由 卖油翁1 于 2007-11-15 11:57:00 发表
高速洼田电源



这款电源是吴平先生于1998年发表的电源,他将TL431引入洼田稳压电源线路中,使之更精确可调。
其特点为高速度、高精度、低内阻、低噪声,连续可调。要说改进之处,可将整流改为双桥整流,
场效应管代替双极晶体管恒流,地线分开正负电设置然后一点接地……但就算不改进,其性能已经非
常不错,况且在商品机里面,推动级单独供电的几乎没有!

至于元件的组合,因为交流绕组电压将提高至50V,须用耐压75V以上的电容,一时为难。略加思索,
遂启用四只红头思碧80V3900UF电解,其他方面,还有WIMA、DALE……哈哈,这是马克的常规组合
呢,看看383:)
DSC01390.jpg (, 下载次数:463)

jpg(2007/11/19 16:16:21 上传)

DSC01390.jpg

DSC01395.jpg (, 下载次数:166)

jpg(2007/11/19 16:17:36 上传)

DSC01395.jpg

最后编辑卖油翁1 最后编辑于 2007-11-19 16:17:36
老夫老矣!!
TOP
782#

回复: 大力甲类石后:恶念缠身,风云再起!

原帖由 卖油翁1 于 2007-11-17 22:46:00 发表
原帖由 子贤 于 2007-11-17 16:21:00 发表
[quote] 原帖由 卖油翁1 于 2007-11-14 10:29:00 发表
换用美产的50A整流桥,此桥壮实硕大,马步沉稳,功力深厚,应无后顾之忧矣!


这......


三大中ON就是收购摩拉的分离器件事业部,所以现在看不到摩记的新东西,有的都是拆机,或库存
不过若有摩记全新的要注意,我买过二次全新的,结果测试全为废品,,,
前次一时冲动,下手未及细想,三大中VISHAEY应为IR, 威世虽也做整流器件,但无源器件做得更多.
最后编辑子贤 最后编辑于 2007-11-24 12:36:02
TOP
783#

回复: 大力甲类石后:恶念缠身,风云再起!

用愚蠢的办法画了一幅A80板的散热孔图,见笑了,需要的PM我
A80散热图.jpg (, 下载次数:147)

jpg(2007/11/29 17:35:38 上传)

A80散热图.jpg

老夫老矣!!
TOP
784#

回复: 大力甲类石后:恶念缠身,风云再起!

如何降低晶体管结电容?

出错
最后编辑卖油翁1 最后编辑于 2007-11-30 16:29:49
老夫老矣!!
TOP
785#

回复: 大力甲类石后:恶念缠身,风云再起!

如何降低晶体管结电容?

晶体管是非线性器件,其中一个非线性因素是结电容。结电容由势垒电容Cb和扩散电容Cd组成。

势垒电容Cb是由空间电荷区引起的。空间电荷区内有不能移动的正负离子,各具有一定的电量。当外加反向电压变大时,空间电荷区变宽,存储的电荷量增加;当外加反向电压变小时,空间电荷区变窄,存储的电荷量减小,这样就形成了电容效应。垫垒电容大小随外加电压改变而变化,是一种非线性电容,而普通电容为线性电容。

扩散电容Cd是载流子在扩散过程中的积累而引起的。Cd也是一种非线性的分布电容。

综上可知,势垒电容和扩散电容是同时存在的。PN结正偏时,扩散电容远大于势垒电容;PN结反偏时,扩散电容远小于势垒电容。势垒电容和扩散电容的大小都与PN结面积成正比

有烧友说结电容有弊也有利,这是不对的。窃以为放大电路中晶体管结电容的存在,会严重影响高频延伸和声象定位。其原理是在低频工作时,PN结的结电容的容抗很大,可视为开路,对PN结的单向导电性无影响。而在高频运用时,由于容抗变小,结电容将旁路PN结的等效电阻,使PN结反偏时的等效阻抗变得很小,于是PN结的单向导电性变差,所以,在高频时必须考虑结电容的影响。

共射共基电路组态是减少共射电路结电容的一种方式。在电压放大电路中,共射电路是经典电路,但晶体管易进入饱和状态,在不太高的频率就进入了非线性区。在视频电路中,通常在共射电路串接共基电路形成共射共基电路组态,以减少结电容,展宽频带,这种电路逐步引入到音频电路中,在音效上取得良好效果。

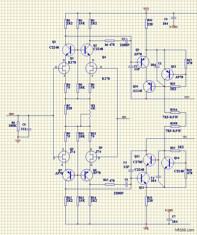
共射共基电路的结电容又如何进一步减少呢?1995年李文烨同志介绍了一款改进型共射共基电路(不知是不是他发明的,见图一),他在一般共射共基电路中加入一只异极性三极管和一只偏置电阻,使结电容引起的电流回路消失,从而使失真大幅度降低,从其前级的试制效果来看,确是达到了大幅降低失真的目的。

无独有偶,日本金嗓子公司前些年推出的放大器也有类似电路。见图二。但该公司用的是一只同极性管子和两只电阻,即图三中的Q11和Q14,结构似乎更简化。

笔者根据李文烨同志给出的电路,对本功放的电压放大级电路进行了修改,见图三,和Q9、Q10串接的是共基电路,它们左边的是加入的消减结电容的管子。有兴趣的读者不妨一试,保你有眼前一亮的感觉。
李文烨前级.jpg (, 下载次数:148)

jpg(2007/11/30 16:38:06 上传)

李文烨前级.jpg

金嗓子305电压模块5.jpg (, 下载次数:124)

jpg(2007/11/30 16:38:06 上传)

金嗓子305电压模块5.jpg

A80电路的改进.jpg (, 下载次数:106)

jpg(2007/11/30 16:38:06 上传)

A80电路的改进.jpg

最后编辑卖油翁1 最后编辑于 2007-12-01 19:03:40
老夫老矣!!
TOP
786#

回复: 大力甲类石后:恶念缠身,风云再起!

上传出错
最后编辑卖油翁1 最后编辑于 2007-11-30 17:11:44
老夫老矣!!
TOP
787#

回复: 大力甲类石后:恶念缠身,风云再起!

出错
最后编辑卖油翁1 最后编辑于 2007-11-30 17:10:39
老夫老矣!!
TOP
788#

回复: 大力甲类石后:恶念缠身,风云再起!

编辑出错
最后编辑卖油翁1 最后编辑于 2007-11-30 17:11:14
老夫老矣!!
TOP
789#

回复: 大力甲类石后:恶念缠身,风云再起!

如何降低晶体管结电容?

晶体管是非线性器件,其中一个非线性因素是结电容。结电容由势垒电容Cb和扩散电容Cd组成。

势垒电容Cb是由空间电荷区引起的。空间电荷区内有不能移动的正负离子,各具有一定的电量。当外加反向电压变大时,空间电荷区变宽,存储的电荷量增加;当外加反向电压变小时,空间电荷区变窄,存储的电荷量减小,这样就形成了电容效应。垫垒电容大小随外加电压改变而变化,是一种非线性电容,而普通电容为线性电容。

扩散电容Cd是载流子在扩散过程中的积累而引起的。Cd也是一种非线性的分布电容。

综上可知,势垒电容和扩散电容是同时存在的。PN结正偏时,扩散电容远大于势垒电容;PN结反偏时,扩散电容远小于势垒电容。势垒电容和扩散电容的大小都与PN结面积成正比。

有烧友说结电容有弊也有利,这是不对的。窃以为放大电路中晶体管结电容的存在,会严重影响高频延伸和声象定位。其原理是在低频工作时,PN结的结电容的容抗很大,可视为开路,对PN结的单向导电性无影响。而在高频运用时,由于容抗变小,结电容将旁路PN结的等效电阻,使PN结反偏时的等效阻抗变得很小,于是PN结的单向导电性变差,所以,在高频时必须考虑结电容的影响。

共射共基电路组态是减少共射电路结电容的一种方式。在电压放大电路中,共射电路是经典电路,但晶体管易进入饱和状态,在不太高的频率就进入了非线性区。在视频电路中,通常在共射电路串接共基电路形成共射共基电路组态,以减少结电容,展宽频带,这种电路逐步引入到音频电路中,在音效上取得良好效果。

共射共基电路的结电容又如何进一步减少呢?1995年李文烨同志介绍了一款改进型共射共基电路(不知是不是他发明的,见图一),他在一般共射共基电路中加入一只异极性三极管和一只偏置电阻,使结电容引起的电流回路消失,从而使失真大幅度降低,从其前级的试制效果来看,确是达到了大幅降低失真的目的。

无独有偶,日本金嗓子公司前些年推出的放大器也有类似电路。见图二。但该公司用的是一只同极性管子和两只电阻,即图三中的Q11和Q14,结构似乎更简化。图四的第二级是金嗓子A60功放的改进型共射共基电路。

笔者根据李文烨同志给出的电路,对本功放的电压放大级电路进行了修改,见图三,图中8只红色的是新加进的管子。以第二级为例:和Q9、Q10串接的是共基电路,它们左边的是加入的消减结电容的管子。有兴趣的读者不妨一试,保你有眼前一亮的感觉。
李文烨前级.jpg (, 下载次数:120)

jpg(2007/11/30 17:08:48 上传)

李文烨前级.jpg

金嗓子305电压模块5.jpg (, 下载次数:122)

jpg(2007/11/30 17:08:48 上传)

金嗓子305电压模块5.jpg

A80电路的改进.jpg (, 下载次数:129)

jpg(2007/11/30 17:08:48 上传)

A80电路的改进.jpg

一代铭器:金嗓子A60功放.jpg (, 下载次数:124)

jpg(2007/12/10 12:13:57 上传)

一代铭器:金嗓子A60功放.jpg

最后编辑卖油翁1 最后编辑于 2007-12-10 12:13:56
老夫老矣!!
TOP
790#

回复:大力甲类石后:恶念缠身,风云再起!

对如何消减结电容无人感兴趣??顶上
老夫老矣!!
TOP
发新话题 回复该主题